软件介绍
Proteus是由英国某著名公司推出的EDA工具软件,是目前唯一一家指定的、具有权威性的仿真单片机处理工具,Proteus适用于任何电子元件的设计与开发,加入了大量的控制元件,基本实现了从无到有、从有到优的一站式建设服务,满足用户的基本需求,提升工作的效率。

软件特色
1、互动的电路仿真
用户甚至可以实时采用诸如RAM,ROM,键盘,马达,LED,LCD,AD/DA,部分SPI器件,部分IIC器件
2、仿真处理器及其外围电路
Proteus可以仿真51系列、AVR、PIC、ARM、等常用主流单片机。
还可以直接在基于原理图的虚拟原型上编程,再配合显示及输出,能看到运行后输入输出的效果。
软件功能
1、Proteus可提供的仿真元器件资源:仿真数字和模拟、交流和直流等数千种元器件,有30多个元件库。
2、Proteus可提供的仿真仪表资源 :示波器、逻辑分析仪、虚拟终端、SPI调试器、I2C调试器、信号发生器、模式发生器、交直流电压表、交直流电流表。理论上同一种仪器可以在一个电路中随意的调用。
3、除了现实存在的仪器外,Proteus还提供了一个图形显示功能,可以将线路上变化的信号,以图形的方式实时地显示出来,其作用与示波器相似,但功能更多。这些虚拟仪器仪表具有理想的参数指标,例如极高的输入阻抗、极低的输出阻抗。这些都尽可能减少了仪器对测量结果的影响。
4、Proteus可提供的调试手段 Proteus提供了比较丰富的测试信号用于电路的测试。这些测试信号包括模拟信号和数字信号。
Proteus怎么导入程序
1、打开需要仿真的proteus图
双击桌面上的proteus图标,打开需要进行仿真的仿真图,该处以此举例。

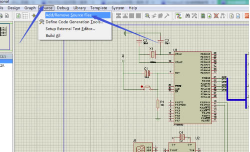
2、选择sourse
选择上端的sourse菜单,并选择add/remove sourse file...,d

3、选择文件
点击图示中的new,将文件导入框中,如图所示,便可以进入寻找文件窗口。

4、选择asm文件
弹出图示对话框中后,便可以选择自己所需要的asm文件,一般都事先将asm文件准备好。

5、文件导入成功
当框中出现文件时,便可以点击下侧的菜单命令,这样文件将被导入成功。

6、编译程序
当程序导入后,点击sourse中的编译命令,便能够对程序进行编译。

7、仿真运行
当程序编译完后,便可以点击左下角的小三角,直接运行程序进行仿真,如图。

Proteus怎么去掉网格
1、打开proteus软件

2、找到菜单栏里的view按钮

3、鼠标点击第二个:Grid按钮

4、大家可以看到原理图中的网格已经没有了。如果想要继续更改网格样式,可以继续点击Grid来更改。

Proteus无法仿真
信号仿真出现了问题,不是系统的问题,建议如下:
把当前文件copy夹下所有的文件全部删了,只留下那个C程序文件或汇编程序,再将程序添加到工程当中,重新生成(.hex)文件,然后在下载到proteus
如果zhidao能生成hex文件,那么,若仿真还出现了问题,那么是proteus中的问题了,不是程序的问题,proteus中的问题是元件连接的问题,proteus中的元件连接肯定有错误的,若哪里没连或多连了,多多去检查
解决Proteus对中文不兼容的仿真出错
1、解决这一个问题我用过两种方法,首先出错的原因是你的电脑用户的缓存盘路径有中文,因为一旦你的账号使用了中文名,于是你的文件缓存路径就会有你的用户名。
2、第一个方法,新建一个你的电脑的用户账号,建立的时候使用纯英文的用户帐户名,使用这个账号登陆你的电脑在使用这个软件就会正常了,这个方法最简单可行。
3、第二个方法,修改你的个人用户的缓存路径,先在C盘中新建一个新的纯英文路径和名称的文件夹,我在c盘的根目录新建了一个名为Temp的文件夹,如图:

4、然后依次打开控制面板/系统/高级系统设置/环境变量,如图:



5、然后就会看到如下界面:然后分别双击红色圈的Temp和Tmp,然后修改第二张图的红圈处改为你的之前的新建的文件夹的路径,由于我是在C盘新建了一个Temp的文件夹,所以我是输入C:/Temp,记住输入这路径的时候要使用英文输入法,然后再修改Tmp,它的值也是改为C:/Temp.最后修改完后如图第三张



安装方法
1、在本站下载proteus安装包
2、使用压缩软件进行解压(推荐使用winrar)
3、点击exe文件开始安装

4、阅读软件相关许可协议,如无异议的话,勾选左下方的“I accept the terms of this agreement”表示同意协议,然后点击“Next”。

5、此处需要用户根据用途来选择是在本地注册或者是在服务器上注册,普通用户保持默认选择第一项本地注册即可。然后点击右下角的“Next”按钮。

6、未找到注册码,提醒我们需要手动添加,直接点击右下角的“Next”按钮。

7、在弹出的新窗口中,点击左下角的“Browse For Key File”来打开文件选择窗口,此时我们找到解压软件包得到的文件夹,点开其中的“Crack”文件夹,选中“Licence.lxk”文件,再点击窗口右下方的“打开”按钮添加进来。

8、之后选中列表中添加进来的注册文件,点击窗口下方的“Install”按钮安装进来,在之后弹出的确认窗口中点击“是”继续下一步。

9、之后根据需要选择是否“将旧版本样式与新版融合”、“从旧版本中导入模板”和“从旧版本导入用户数据”,如果是初次使用Proteus的用户则不必勾选,然后点击右下角的“Next”按钮即可。

10、选择安装类型,一般情况下选择“Typical(经典模式)”安装即可,如果有特殊需求的朋友可以选择“Custom(自定义模式)”来自行选择安装设置。

11、如果选择自定义安装的话,点击界面中的两个“Browse”按钮,分别设置软件的安装目录和文件的存储目录。选定后点击“Next”。

12、之后在列表中选择是否安装一下组件,如果不需要某一项的话,点击该项前方的图标,在下拉菜单中选择后两个选项即可。选择完成后点击右下角的“Next”。

13、选择Proteus的开始菜单文件夹,一般情况下保持默认选择即可,选定后点击“Next”进入下一步。

14、确认之前的安装设置无误的话,则选择右下角的“Install”按钮开始安装。

15、Proteus的安装过程大约需要5分钟,请耐心等待。
